このホームページは、日本教育カウンセリング学会の会員の皆様と教育カウンセリングに関心をお持ちくださる皆様に、学会の動向をお知らせするものです。
本学会の事務局は金曜日のみの出勤です。そのため,お問い合わせについて,返信までにお時間をいただくことがあります。ご了承ください。
メールアドレスご登録へのご協力のお願い
現在、会員の皆様への迅速かつ円滑な情報提供を目的として、電子メールによる連絡体制の整備を進めております。つきましては、メールアドレスのご登録がお済みでない会員の皆様におかれましては、下記フォームよりご登録をいただけますようお願い申し上げます。

第5回学会研修会のお知らせと、チラシの修正のお願い
実践研究論文の書き方-5 ― 実践研究論文の書き方入門 ―
期 日 2026年10月30日(金)14:00~17:00 受付は13:30から
会 場 会津大学(研究棟、S1教室)
講 師 熊 谷 圭二郎 ( 日本大学 教授,本学会編集委員,公認心理師 )
対 象 本学会会員,日本教育カウンセラー協会(JECA)会員,
日本スクールカウンセリング推進協議会の構成団体会員,他
定 員 30名まで(予定)
参 加 費 本学会会員3,500円,JECA会員4,500円,左記以外の方5,000円
申込み 右のページから申し込みフォームにお進みください(QRコードもあります)。
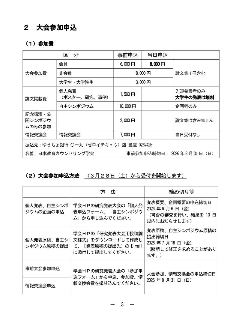
第23回研究発表(会津大学)大会への参加申込
右のページから申し込みフォームにお進みください(QRコードもあります)。
日本教育カウンセリング学会から2つのお知らせ
1 第19回公開講演会&シンポジウム
参加申込URL:https://forms.gle/BTqjYdUoUZk8UrEt6
2 研究発表(会津大学)大会のお知らせ
(1)(事前)参加申込フォームURL:https://forms.gle/X4ye4xBKKnrTLggNA
(2)個人発表の申込フォームURL:https://forms.gle/mHNugYUJ7LZPXnjw9
(3)自主シンポジウム企画の申込フォームURL
:https://forms.gle/4AqTwFgUXXRQ4B6f6
第19回公開講演会&シンポジウム
参加申込URL:https://forms.gle/BTqjYdUoUZk8UrEt6

第23回研究発表(会津大学)大会一次案内
日本教育カウンセリング学会研究発表(会津大学)大会の実行委員会です。一次案内をお届けします。
皆さまと元気にお会いできること、そして有意義な大会となることを心より楽しみにしております。
大会参加の申込みは3月28日(土)からです。
本研究発表(会津大学)大会は、教育活動を高めるICTや教育カウンセリングに関する情報を知ることができます。皆様の参加をお待ちしております。







black
・「教育カウンセリング研究」第13巻を刊行しました。
活動目標
NPO日本教育カウンセラー協会は,全国4万の小中学校に予防開発的カウンセリングの知識と技術をもった専門家を送り込むことをめざして活動をスタートしました。全国に支部が結成され,認定講座のためのカリキュラムの整備,基本テキストの刊行,試験制度の発足と着実な歩みがなされてきました。そこで,今私たちの課題は,①会員一人.一人の力量を高め,②それぞれの地域で期待される貢献を着実に果たし,③教育カウンセラーの仕事への社会的認知を高めることです。
特に会員の力量を高めるためには,日常の実践活動と基礎理論の連携をはかり,教育カウンセリングの学問的な理論武装を強固にすることが求められています。そこで、学会をつくることが少しずつ話題になり学会が発足しました。
学会に対するご意見やご質問は、【アクセス】ページに記載のメールアドレスまでお寄せください。